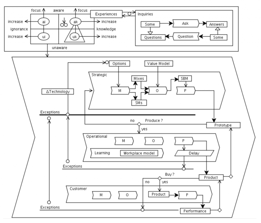
The EE(S+O+C)(M+O+P) model
Copy and paste this URL into your WordPress site to embed
Copy and paste this code into your site to embed