This is a sub-page of our page on ROLE.
///////
Related KMR-pages:
• …
///////
Other relevant sources of information:
• …
///////
e-Portfolio City (ROLE 2009 – 2013):

///////
///////
///////
e-Portfolio City – Transfolio:

///////
e-Portfolio City – Conglofolio:

///////
///////
e-Portfolio City – Post Office:

///////
e-Portfolio City – Copy Centre:

///////
e-Portfolio City – Training Centre:

///////
///////
///////
///////
///////
///////
///////
///////
///////
///////
///////
///////
e-Portfolio City – peeking into the Learning Centre:

///////
///////
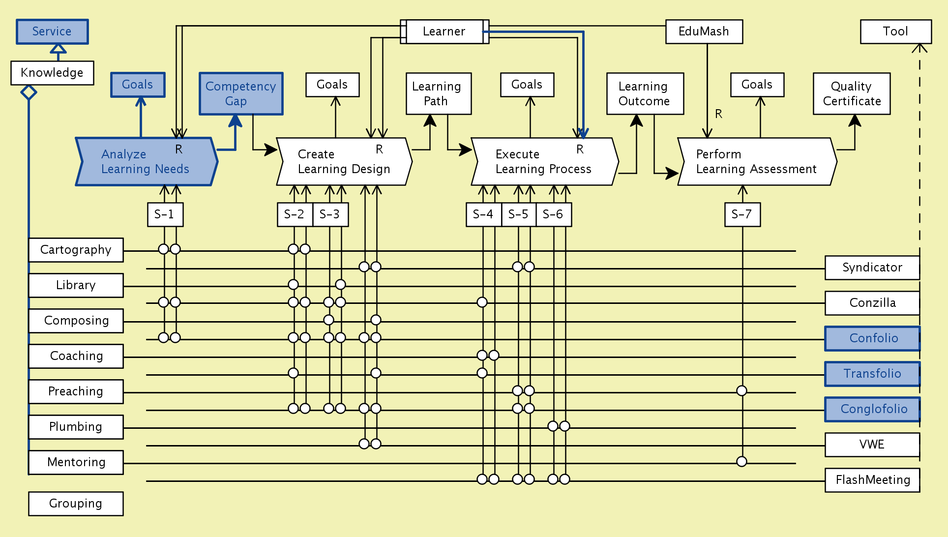
ROLE – Learning Centre – info – EduMash:

///////
ROLE – Learning Centre – info – Scenario 1
(Knowledge Cartographer and Activity Syndication):

///////
ROLE – Learning Centre – info – Scenario 2
(Knowledge Librarian):

///////
ROLE – Learning Centre – info – Scenario 3
(Knowledge Composer):

///////
ROLE – Learning Centre – info – Scenario 4
(Knowledge Mentor and Knowledge Coach):

///////
ROLE – Learning Centre – info – Scenario 5
(Knowledge Preacher and ad-hoc collaboration):

///////
ROLE – Learning Centre – info – Scenario 6
(Knowledge Plumber):

///////
ROLE – Learning Centre – info – Scenario 7
(Knowledge Mentor – closing the circle):

///////
///////












