Penetrating the Glass Ceiling

This page is a sub-page of our page on Provocative Modeling.

///////

Penetrating the glass ceiling:

The Glass Ceiling 1:

The Glass Ceiling 1

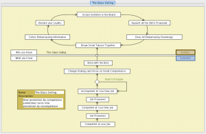
The Glass Ceiling 2:

The Glass Ceiling 2

///////

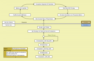
Att penetrera glastaket 1:
Att penetrera glastaket 1

Att penetrera glastaket 2:
Att penetrera glastaket 2

//////

Leave a Reply

Your email address will not be published. Required fields are marked *