Humanity Inc.: from Corporation to Cooperation

This page is a sub-page of our page on Knowledge Management.

///////

Humanity Incooperated:

Capturing and supporting collaboration
that practice small & smart cooperation
by using Knowledge Algebra and Learn-Err methodology
supported by 3D-Conzilla

///////

Out of the Belly of Hell – covid-19 and the humanisation of globalization, by Anthony Barnett in memory of Julian Perry Robinson, all the victims of COVID-19 and their families.
Now Britain stands at the crossroads. Will we choose dread or hope?

///////

The sub-pages of this page are:

• SECI-ASR (Self-Empowered Community Initiative for Augmented Social Resilience)
The Humanisation of Globalisation
The New Class War – Saving Democracy from the Metropolitan Elite
Moral Capitalism: Why Fairness Won’t Make Us Poor
The System – Who Rigged It?, How We Fix It
The New Corporation – Why “Good” Corporations are Bad for Democracy
The Tyranny of Merit – What’s Become of the Common Good?
Consequences of Capitalism
The Corruption of Capitalism – Why Rentiers Thrive and Work Does Not Pay

///////

Related KMR pages:

New Dark Age
Rage Inside The Machine

Global Warming
The nEUrotic economy – finance without resistance
The Big Switch
The Small-Mart Revolution
The Corporation – the pathological pursuit of profit and power
Permission to Steal: Revealing the Roots of Corporate Scandal

Conzilla – The Concept Browser at the KMR web site
Conzilla: The Concept Browser at www.conzilla.org
3D-Conzilla
Knowledge Manifolds
Combinatorial Clifford Algebra
The Semantic Slide Rule

The Universal Knowledge Evolution Process

From Emotional Opiniocracy to Reasonable Visionocracy
David Hestenes on Modeling
Modeling and Mapping
Knowledge Negotiations

Knowledge Algebra
The Relational Chain Rule
Activities and Participators
Business Algebra
Ethical E-Commerce

Discourse Algebra
The Universal Discourse
From an Emotional Opiniocracy to a Reasonable Visionocracy

Social Algebra
Socially Responsible Algebra
Social Calculus

Asynchronous Public Service
CHARGE (Cultural Heritage Asynchronous Research Grid Environment)
MATCH (MAthematical Transformations for Cultural Heritage)

Disagreement Management
Collectigence
Common Sense

Innovation Hubs
The TELL ME Innovation Cycle

Artificial Ethics
Digital Bolshevism

///////

Books:

Consequences of Capitalism – Manufacturing Discontent and Resistance,
by Noam Chomsky and Marv Waterstone, 2021.
The Deficit Myth: Modern Monetary Theory and How to Build a Better Economy,
by Stephanie Kelton, John Murray Publishers, 2020.
Sensemaking – What Makes Human Intelligence Essential in the Age of the Algorithm,
by Christian Madsbjerg, 2017.
Permission to Steal: Revealing the Roots of Corporate Scandal. by Lisa H. Newton, 2006.
The Corporation: The Pathological Pursuit of Profit and Power, by Joel Bakan, 2004.
The New Corporation: How “Good” Corporations are Bad for Democracy, by Joel Bakan, 2020.
Moral Capitalism: Why Fairness Won’t Make Us Poor, by Steven Pearlstein, St. Martin’s Griffin, 2020 (2018).
The System – Who Rigged It, How We Fix It by Robert B. Reich, Picador, 2020.
The Entropy Law and the Economic Process. by Nicholas Georgescu-Roegen, 1971.
Connections – An Introduction to the Economics of Networks,
by Sanjev Goyal, Princeton University Press, 2007.

///////

Other relevant sources of information:

The Real Problem with Rich People by Andrew Cheng, 26 February 2021.
The System: Who Rigged It, How We Fix It, by Robert B. Reich, on Youtube, 1 October 2019.
Bernie Sanders and Robert Reich on YouTube
www.conzilla.org
Greta Thunberg: Sommar i P1

COVID-19 Can Help Wealthier Nations Prepare for a Sustainability Transition
What if, instead of going back to work full-time, we decided to work less, buy less, make less, and not fight to raise GDP at any cost?
The Decline of the American World
The Lincoln Project: We Are Republicans, and We Want Trump Defeated

Naeve, A. (1997), The Garden of Knowledge as a Knowledge Manifold – a Conceptual Framework for Computer Supported Subjective Education, CID-17, TRITA-NA-D9708, Department of Numerical Analysis and Computer Science, KTH, Stockholm.
Naeve, A. (1999), Conceptual Navigation and Multiple Scale Narration in a Knowledge Manifold, CID-52, TRITA-NA-D9910, Department of Numerical Analysis and Computer Science, KTH, Stockholm.
• Naeve, A. (2001a) The Knowledge Manifold – an educational architecture that Supports Inquiry-Based Customizable Forms of E-learning, Proceedings of the 2nd European Web-based Learning Environments Conference (WBLE 2001), Lund, Sweden, October 24-26, 2001.
• Naeve, A. (2001b) The Concept Browser – a new form of Knowledge Management Tool, Proceedings of the 2:nd European Web-based Learning Environments Conference (WBLE 2001), Lund, Sweden, October 24-26, 2001.
• Palmér, M., Naeve, A. (2005), Conzilla – a Conceptual Interface to the Semantic Web, Invited paper at the 13:th International Conference on Conceptual Structures, Kassel, July 18-22, 2005.
Combinatorial Aspects of Clifford Algebra, by Lars Svensson and Ambjörn Naeve (2002), presented at the International Workshop on Applications of Geometric Algebra, Cambridge, 5-6 Sept. 2002.
Social Disconnectedness, Perceived Isolation, and Health among Older Adults,
by Erik York Cornwell and Linda J. Waite, March 2009.
8GB Raspberry Pi 4 on sale now at $75

///////

Didactic axioms:
(Naeve, (2001a), The Knowledge Manifold):

Nobody can teach you anything – a good teacher can inspire you to learn.

Your motivation to learn is based on the experience of subject excitement
and faith in your learning capacity from live teachers.

Your learning is enhanced by taking control of your own learning process.

No ‘problematic’ questions can be answered in an automated way.
In fact, it is precisely when your questions break the pre-programmed structures
that the deeper part of your learning process begins.

Respect for ignorance,
which is of fundamental importance in a non-elitist knowledge society,
can only be upheld when the ignorant person is uneducated.

NOTE: The term “educated” is used here in a formal sense as
“having graduated from an educational institution.”

Collaborative Survival through Open Research and Disagreement Management

(Ambjörn Naeve, the KMR-group, Stockholm Sweden)

Today we live in a global economy that presents both increasing possibilities and increasing threats. We know that we need a strategic shift in the way we manage our planetary resources in order to achieve the sustainable development that is necessary for the survival of civilization as we know it. The overall challenge of the knowledge society is to build a knowledge economy that can deliver and sustain such a shift. I think that this can be done by what I call “The Big Switch” – away from today’s global production supported by local information and IPR-based, closed research, towards more localized production processes supported by global information and web-based, open research. I also believe that knowledge management ideas and Semantic Web technology can contribute to the Big Switch by capturing essential knowledge, refining it through open dialog, and making it accessible within a global, asynchronous public service system – a Knowledge Manifold (Naeve, 2001) – in the form of a web-based and globally accessible knowledge and learning management environment. Three fundamentally important aspects of such an environment are (i) Globally Relevant Content , (ii) Disagreement Management, and (iii) a Global Values Ontology.

In this context there are three questions that I would like to discuss at the workshop:

(i): Open Research and Open Ideas – supporting the unselfish perspective on knowledge: How do we enable the co-construction and free sharing of Globally Relevant Content, such as e.g., how to harness our locally available renewable energy flows in a sustainable way? Example: (Click “more info” for the whole story).

(ii): Disagreement management as a strategy for conflict resolution: How do we harness the constructive powers of disagreement in order to foster innovation and new perspectives on the issues at stake and prevent them from becoming locked into a destructive tug-of-war between opposing points of view?

(iii): Enriching the economy by expanding the values ontology: How do we enable a collaborative construction of a Global Values Ontology, which gives everyone a chance to express what (s)he considers to be of value on this planet? Note that this is NOT about agreeing on the values, but rather about making explicit the different types of values that exist among different people, communities and cultures.

Since the mobile phone is by far the most outreaching of the modern communication technologies, it has a strategically important role to play in all of these questions.

Over the last decade, the KMR-group (http://kmr.nada.kth.se) has developed a number of tools that support the collaborative construction of both contexts and content. Prominent among them are the concept browser Conzilla (www.conzilla.org) (Palmér and Naeve, 2005) with the collaboration service Collaborilla (Ebner, et al, 2007), and the electronic portfolio system Confolio (www.confolio.org, http://oe.confolio.org).

Conzilla/Collaborilla can handle collaborative contexts, and Confolio can handle collaborative content. However, none of these tools have yet been connected to mobile devices. One thing that we are planning in the near future is to enable the scanning and uploading of information from mobile devices to Confolio. This will enable local communities to contribute information that can be collaboratively contextualized on the web. We believe that this type of interaction is a key aspect of a global asynchronous public service environment that can enhance our chances of collaborative survival in a sustainable way.

• Ebner, H., Palmér, M., Naeve, A. (2007), Collaborative Construction of Artifacts, Proceedings of the 4th Conference on Professional Knowledge Management – Experiences and Visions, Potzdam, Germany, 28-30 March, 2007.

• Naeve, A. (2001), The Knowledge Manifold – an educational architecture that Supports Inquiry-Based Customizable Forms of E-learning, Proceedings of the 2nd European Web-based Learning Environments Conference (WBLE 2001), pp. 200-212, Lund, Sweden, Oct. 24-26, 2001.

• Naeve, A. (2005), The Human Semantic Web – Shifting from Knowledge Push to Knowledge Pull, International Journal of Semantic Web and Information Systems (IJSWIS) Vol 1, No. 3, pp. 1-30, July-September 2005,

• Palmér, M., Naeve, A. (2005), Conzilla – A Conceptual Interface to the Semantic Web, Invited paper at the 13:th International Conference on Conceptual Structures, Kassel, July 18-22, 2005, published in the proceedings: Dau, F., Mugnier, M-L., Stumme, G. (eds.), Conceptual Structures: Common Semantics for Sharing Knowledge, Springer Lecture Notes in Computer Science, ISBN 3-540-27783-8.

• Senge, P. (2006), The Fifth Discipline – The Art & Practice of the Learning Organization, Doubleday, Random House (2:nd ed.), 2006 (1990), ISBN 0-385-51725-4

////////

For example, local communities (CoPs) that manage to solve e.g., agricultural problems in a given context should be encouraged to share their insights with other communities that are subjected to similar circumstances.

Collaborilla is a collaboration service within Conzilla, which enables the publication of different parts of collaboratively constructed context-maps from different sources. Collaborilla makes it possible to:
•  reuse and extend contributions published by others.
• create new context-maps that include existing concepts and concept-relations from other publishers.
• add content to others’ contributions.
• add comments (metadata) on others’ contributions.

////////

An important technique for DM is Conceptual Calibration (Naeve 2005), which is carried out in three steps:

(i) Agreeing on what we agree on.
(ii) Agreeing on what we don’t agree on.
(iii) Documenting (i) and (ii) in a way that we agree on.

In order to accommodate for different perspectives, we must become better at making our basic values, beliefs and assumptions (our “axioms” as we say in mathematics). Today we often take for granted that we share these basic perspectives with others, which leads to a lot of confusion and meaningless debates. The discipline that Peter Senge (2006) calls Mental Modeling is aimed at bringing out the underlying beliefs and assumptions of a discourse and making them explicit.

Another important aspect of DM is to build a truly global value ontology, which makes visible the different values that exist on this planet. This can be done by building collaborative contexts, e.g., by using the Conzilla/Collaborilla tool (www.conzilla.org)

The Conzilla concept browser (www.conzilla.org), is a knowledge management tool developed by the KMR group (http://kmr.nada.kth.se), which is based on Semantic Web technology (http://en.wikipedia.org/wiki/Semantic_Web). Conzilla is designed to create overview of complex information structures by supporting the construction, navigation, annotation and presentation of the information structure in the form of a knowledge manifold (http://kmr.nada.kth.se/wiki/Main/KnowledgeManifolds). A KM can be seen as a form of “human-semantic web”, which functions as a conceptual interface to the underlying (machine-)semantic web.

The Conzilla “mantra” is content in contexts through concepts. This means that a concept should be regarded as a delimiter between its inside, which represents its content and its outsides, which represent the contexts (maps) in which the concept appears. By right-clicking on a concept, one can navigate between all the different contexts where this concept appears. This type of contextual-neighborhood navigation provides a very powerful way to cross reference information.
Collaborilla is a collaboration service within Conzilla, which enables the publication of different parts of collaboratively constructed context-maps from different sources. Collaborilla makes it possible to:
•  reuse and extend contributions published by others.
• create new context-maps that include existing concepts and concept-relations from other publishers.
• add content to others’ contributions.
• add comments (metadata) on others’ contributions.

///////

“Greed is Good”
[Gordon Gekko]

Corporate Greed 1

Corporate Greed 2

Corporate Greed 3

Corporate Greed 4

Corporate Greed 5

///////

Permission to steal – revealing the roots of corporate scandal
[by Lisa H. Newton, Blackwell Publishing, 2006]

/////// Quoting pp. 20-22: An Ancient Fable Says It All: Consider the tales of two rings. The first is from the Northern myth cycle, which shows up as the One Ring of Power in J.R. Tolkien’s Lord of the Rings, Isildur’s Bane, derived from the Germanic Ring of the Nibelungen, that made its wearer invisible, and through demonic power, gave the bearer enormous power that, tragically, he could never use for good. […]

Is this the ring that we should fear? Can demonic power alone account for all evil? Quite possibly, but our tradition has a more likely story, and a more available Ring, in the Southern myth cycle, centering on the Greek and Roman gods. Its story is that of Gyges, from Plato’s Republic. Let Plato tell the story:

The story tells how Gyges was a shepard in the King’s service. One day there was a great storm, and the ground where his flock was feeding was rent by an earthquake. Astonished at the sight, he went down into the chasm and saw, among other wonders of which the story tells, a brazen horse, hollow, with windows in its sides. Peering in, he saw a dead body, which seemed to be of more than human size. It was naked sasve for a gold ring, which he took from the finger and made his way out. When the shepherds met, as they did every month, to send an account to the King of the state of his flocks, Gyges came wearing the ring. As he was sitting with the others, he happened to turn the bezel of the ring inside his hand. At once he became invisible, and his companions, to his surprise, began to speak of him as if he had left them. Then, as he was fingering the ring, he turned the bezel outwards and became visible again. With that, he set about testing the ring to see if it really had this power, and always with the same result: according as he turned the bezel inside or out he vanished and reappeared. After this discovery he contrived to be one of the messengers sent to the court. There he seduced the Queen, and with her help murdered the King and seized the throne.

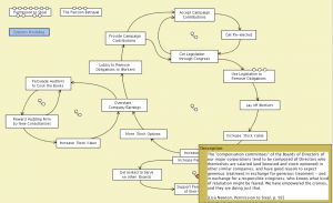
/////// Quoting pp. 91-92: Turning the Elephant: Our sixth task is to end the crime, especially the inexcusable crime of those in the most priviledged positions in the nation. To the best of our ability, we must re-create a society where we are not ashamed to affirm and reinforce moral ideals, and to hold even the paragons of business accountable to them. With villages in place, at least in our own lives, with a functioning republic, we should have rather less trouble than we seem to have had recently in discovering the political will to stop the white-collar criminals in their tracks, and set them on the road to honest dealing. There is a law, and no one, no matter how rich, is above it.

At this point, for the first time, citizens may be in a position to address the problems of greed directly. The elephant in the living room that we have tiptoed around in all of our efforts to describe the scandals, is not illegality of the accounting, or the loans, or the offshore SPEs. The elephant is the simple greed that led these highly placed officials to commit certain illegal acts, but much more prominently, to accept millions, tens of millions of dollars each year, while lobbying to be released from obligations to provide pensions for their workers and provide outplacement for the workers who had been laid off in order to raise the price of the stock in order to secure bonuses, over and above the high salaries, for the same overpaid executives. […]

There are rules in other countries that we could adopt here: the salaries of top executives can easily be pegged to the average yearly income of the lowest-paid worker, or a multiple of the average hourly worker’s wage. But the “compensation committees” of the Boards of Directors of our major corporations tend to be composed of Directors who themselves are salaried (and bonused and stock optioned) in other similar companies, and have good reason to expect generous treatment in exchange for generous treatment – and in exchange for a responsible stinginess, who knows what kind of retaliation might be feared. We have empowered the cronies, and they are doing just that.

///////

US Tech Companies Hoard Billions In Tax Havens:

US tech companies hoard billions in tax heavens (2014)

///////

Too big to jail:

[…]

They say that patriotism is the last refuge
to which a scoundrel clings.
Steal a little and they throw you in jail,
steal a lot and they make you king.
There’s only one step down from here baby,
it’s called the land of permanent bliss.
What’s a sweetheart like you
doooin’ in a dump like this.

[Bob Dylan: Sweetheart like you / Infidels, 1983]

///////

The Applications of Matrices | What I wish my teachers had told me way earlier
(Zach Star on YouTube):

///////

\, M_e \, \stackrel {\mathrm{def}}{=} \, {\sum\limits_{m_e \, \in \, S_{ociety} }} m_e \,

\, M_e \, \equiv \, {(M_e)}_{Atomic} \oplus {(M_e)}_{Agregated} \;\; \equiv \,

\, \equiv \, {\sum\limits_{m_e \, \in \, {(M_e)}_{Atomic}}^{ \text {} }} m_e \;\; \oplus \, {\sum\limits_{m_e \, \in \, {(M_e)}_{Aggregated}}^{ \text {} }} m_e

\, {(W_e)}_{Formal} \, \stackrel {\mathrm{def}}{=} \, {\sum\limits_{w_e( \, m^1_e \, ) \, : \, m_e( \, w_e(\, m^1_e \, ) \, ) \, \neq \; \emptyset }} \,\, w_e(\, m^1_e \, ) \,

\, {(W_e)}_{Informal} \, \stackrel {\mathrm{def}}{=} \, {\sum\limits_{w_e( \, m^1_e \, ) \, : \, m_e( \, w_e(\, m^1_e \, ) \, ) \, = \; \emptyset }} \,\, w_e(\, m^1_e \, ) \,

\, W_e \, \stackrel {\mathrm{def}}{=} \, {(W_e)}_{Formal} \oplus {(W_e)}_{Informal} \,

///////

i_{ntra}( \, m^1_e \, ) \, \stackrel {\mathrm{def}}{=} \, i_{ntra}^{ \, m^1_e } \, \equiv \, \{ \, f : m^1_e \, \longrightarrow \, i_{ntra} \, \} \,

i_{nter}( \, m^1_e \, ) \, \stackrel {\mathrm{def}}{=} \, i_{nter}^{ \, m^1_e } \, \equiv \, \{ \, f : m^1_e \, \longrightarrow \, i_{nter} \, \} \,

s_{upra}( \, m^1_e \, ) \, \stackrel {\mathrm{def}}{=} \, s_{upra}^{ \, m^1_e } \, \equiv \, \{ \, f : m^1_e \, \longrightarrow \, s_{upra} \, \} \,

///////

\, l_{ocal}( \, i_{ntra}^{ \, m^1_e } \, ) \, \stackrel {\mathrm{def}}{=} \, {l_{ocal}}^{( \, i_{ntra}^{ \, m^1_e } \, )} \, \equiv \, \{ \, f : m^1_e \, \longrightarrow \, i_{ntra} \, \longrightarrow \, l_{ocal} \, \}

\, l_{ocal}( \, i_{nter}^{ \, m^1_e } \, ) \, \stackrel {\mathrm{def}}{=} \, {l_{ocal}}^{( \, i_{nter}^{ \, m^1_e } \, )} \, \equiv \, \{ \, f : m^1_e \, \longrightarrow \, i_{nter} \, \longrightarrow \, l_{ocal} \, \}

\, l_{ocal}( \, s_{upra}^{ \, m^1_e } \, ) \, \stackrel {\mathrm{def}}{=} \, {l_{ocal}}^{( \, s_{upra}^{ \, m^1_e } \, )} \, \equiv \, \{ \, f : m^1_e \, \longrightarrow \, s_{upra} \, \longrightarrow \, l_{ocal} \, \}

///////

\, l_{obal}( \, i_{ntra}^{ \, m^1_e } \, ) \, \stackrel {\mathrm{def}}{=} \, {l_{obal}}^{( \, i_{ntra}^{ \, m^1_e } \, )} \, \equiv \, \{ \, f : m^1_e \, \longrightarrow \, i_{ntra} \, \longrightarrow \, l_{obal} \, \}

\, l_{obal}( \, i_{nter}^{ \, m^1_e } \, ) \, \stackrel {\mathrm{def}}{=} \, {l_{obal}}^{( \, i_{nter}^{ \, m^1_e } \, )} \, \equiv \, \{ \, f : m^1_e \, \longrightarrow \, i_{nter} \, \longrightarrow \, l_{obal} \, \}

\, l_{obal}( \, s_{upra}^{ \, m^1_e } \, ) \, \stackrel {\mathrm{def}}{=} \, {l_{obal}}^{( \, s_{upra}^{ \, m^1_e } \, )} \, \equiv \, \{ \, f : m^1_e \, \longrightarrow \, s_{upra} \, \longrightarrow \, l_{obal} \, \}

///////

\, g_{local}( \, i_{ntra}^{ \, m^1_e } \, ) \, \stackrel {\mathrm{def}}{=} \, {g_{local}}^{( \, i_{ntra}^{ \, m^1_e } \, )} \, \equiv \, \{ \, f : m^1_e \, \longrightarrow \, i_{ntra} \, \longrightarrow \, g_{local} \, \}

\, g_{local}( \, i_{nter}^{ \, m^1_e } \, ) \, \stackrel {\mathrm{def}}{=} \, {g_{local}}^{( \, i_{nter}^{ \, m^1_e } \, )} \, \equiv \, \{ \, f : m^1_e \, \longrightarrow \, i_{nter} \, \longrightarrow \, g_{local} \, \}

\, g_{local}( \, s_{upra}^{ \, m^1_e } \, ) \, \stackrel {\mathrm{def}}{=} \, {g_{local}}^{( \, s_{upra}^{ \, m^1_e } \, )} \, \equiv \, \{ \, f : m^1_e \, \longrightarrow \, s_{upra} \, \longrightarrow \, g_{local} \, \}

///////

\, g_{lobal}( \, i_{ntra}^{ \, m^1_e } \, ) \, \stackrel {\mathrm{def}}{=} \, {g_{lobal}}^{( \, i_{ntra}^{ \, m^1_e } \, )} \, \equiv \, \{ \, f : m^1_e \, \longrightarrow \, i_{ntra} \, \longrightarrow \, g_{lobal} \, \}

\, g_{lobal}( \, i_{nter}^{ \, m^1_e } \, ) \, \stackrel {\mathrm{def}}{=} \, {g_{lobal}}^{( \, i_{nter}^{ \, m^1_e } \, )} \, \equiv \, \{ \, f : m^1_e \, \longrightarrow \, i_{nter} \, \longrightarrow \, g_{lobal} \, \}

\, g_{lobal}( \, s_{upra}^{ \, m^1_e } \, ) \, \stackrel {\mathrm{def}}{=} \, {g_{lobal}}^{( \, s_{upra}^{ \, m^1_e } \, )} \, \equiv \, \{ \, f : m^1_e \, \longrightarrow \, s_{upra} \, \longrightarrow \, g_{lobal} \, \}

///////

Supra(=Formal)-Inter(=Informal)-Intra(=Internal)Networks(me)

///////

Supra(=Formal)-Inter(=Informal)-Intra(=Internal)Networks(1 --> me)

///////

Formal and Informal, National and International (economic) Products:

Formal and Informal National and International Products

///////

\, F_{ormal}N_{ational}P_{roduct} \, \stackrel {\mathrm{def}}{=} \, {\sum\limits_{m_e \, \in \, M_e \, \in \, N_{ation}}^{ \text {} }}{c_{ontributions}}( m_e ) \,


\, F_{ormal}I_{nternational}P_{roduct} \, \stackrel {\mathrm{def}}{=} \, {\sum\limits_{m_e \, \in \, M_e \, \in \, W_{orld}}^{ \text {} }}{c_{ontributions}}( m_e ) \,


\, I_{nformal}N_{ational}P_{roduct} \, \stackrel {\mathrm{def}}{=} \, {\sum\limits_{m_e \, \in \, {(W_e)}_{Informal} \, \in \, N_{ation}}^{ \text {} }}{c_{ontributions}}( m_e ) \,


\, I_{nformal}I_{nternational}P_{roduct} \, \stackrel {\mathrm{def}}{=} \, {\sum\limits_{m_e \, \in \, {(W_e)}_{Informal} \, \in \, W_{orld}}^{ \text {} }}{c_{ontributions}}( m_e ) \,

///////

\, A_{gents} \, = \, ( \, P_{hysical} \oplus L_{egal} \oplus I_{nformal} \, ) \, B_{odies} \, = \,

\, = \, P_{hysical}B_{odies} \oplus L_{egal}B_{odies} \oplus I_{nformal}B_{odies} \, = \,

\, = \, H_{umans} \oplus M_{achines} \oplus O_{rganizations} \oplus N_{etworks} \,

///////

Who says what and why?

Who says what and why?

\, w_{ho} \, \in \, B_{ody} \, , \, w_{hat} \, \in \, S_{tatement} \, , \, w_{hy} \, \in \, P_{urpose} \, , \, \textcolor{red}{c_{ontext}} \,

///////

\, A_{gents} \, = \, ( \, P_{hysical} \oplus L_{egal} \oplus I_{nformal} \, ) \, B_{odies} \, = \,

\, = \, P_{hysical}B_{odies} \oplus L_{egal}B_{odies} \oplus I_{nformal}B_{odies} \, = \,

\, = \, H_{umans} \oplus M_{achines} \oplus O_{rganizations} \oplus N_{etworks} \,

Robinson rescue modeling

Insiders learn how to speak “outside-speak”
in order to help formulate inside needs
and develop the appropriate skills
to satisfy these needs, and
advertise their acquired skills to the outside
in order to help others with similar needs.

A conversational feedback loop in Knowledge Loop Algebra
between the communities \, A \, and \, B \, using the \, O_{utside} \, protocol
:

\, \overbrace{\langle \, {O_{utside}}^U \, \vert \vert \, {I_{nside}}^A \, \rangle}^{\text{select}} \overbrace{\langle \, {I_{nside}}^A \, \vert \vert \, {S_{tart}}^A \, \rangle}^{\text{initialize}} \overbrace{\langle \, {M_0}^A \, \vert \, \cdots \, \vert \, {M_{m_1}}^A \, \rangle}^{\text{solve}} \overbrace{\langle \, {R_{esults}}^A \, \vert \vert \, {O_{utside}}^U \, \rangle}^{\text{advertise}} \,

\, \langle \, {O_{utside}}^A \, \vert \vert \, {I_{nside}}^B \, \rangle \langle \, {I_{nside}}^B \, \vert \vert \, {S_{tart}}^B \, \rangle \langle \, {M_0}^B \, \vert \, \cdots \, \vert \, {M_{n_1}}^B \, \rangle \langle \, {R_{esults}}^B \, \vert \vert \, {O_{utside}}^U \, \rangle \,

\, \langle \, {O_{utside}}^B \, \vert \vert \, {I_{nside}}^A \, \rangle \langle \, {I_{nside}}^A \, \vert \vert \, {S_{tart}}^A \, \rangle \langle \, {M_0}^A \, \vert \, \cdots \, \vert \, {M_{m_2}}^A \, \rangle \langle \, {R_{esults}}^A \, \vert \vert \, {O_{utside}}^U \, \rangle \,

///////

The \, N_{ew} \, interface emulated by an \, O_{ld} \, implementation

\, \langle \, N_{ew_{input}} \, \vert \vert \, N_{ew_{output}} \, \rangle \, =

\, = \, \overbrace{\langle \, N_{ew_{input}} \, \vert \vert \, O_{ld_{input}} \, \rangle}^{\text{transform}} \overbrace{\langle \, O_{ld_{input}} \, \vert \vert \, O_{ld_{output}} \, \rangle}^{\text{solve}} \overbrace{\langle \, O_{ld_{output}} \, \vert \vert \, N_{ew_{output}} \, \rangle}^{\text{invert}} \, =

\, \overbrace{\langle \, N_{ew_{input}} \, \vert \vert \, O_{ld_{input}} \, \rangle}^{\text{translate input}} \overbrace{\langle \, O_{ld_{input}} \, \vert \vert \, O_{ld_1} \, \rangle \langle \, O_{ld_1} \, \vert \vert \, O_{ld_2} \, \rangle \langle \, O_{ld_2} \, \vert \, \cdots \, \vert \, O_{ld_n} \, \rangle}^{\text{the n milestones of the old solution process}} \overbrace{\langle \, O_{ld_{output}} \, \vert \vert \, N_{ew_{output}} \, \rangle}^{\text{translate output}}

NOTE: This formula assumes that \, O_{ld_n} \, \equiv \, O_{ld_{output}} .

Foresight and hindsight process manager
The EE(S+O+C)(M+O+P) Model
• The Ericsson AXE10 Delay

///////

FROM CORPORATION TO COOPERATION

Humanity Inc. – the biggest cooperation on our planet:

Humanity Inc. in Conzilla: http://www.conzilla.org/people/amb/humanity-inc/layoutCM#e7e2ec115741c42d0

Skärmavbild 2020-03-21 kl. 12.52.11

Knowledge Negotiations
Disagreement Management
Collectigence

///////

Humanity Inc. – with exposed metadata on some of the kinds of modeling:

Skärmavbild 2020-03-21 kl. 15.57.11

Common Sense

///////

Trends Modeling:

Skärmavbild 2020-03-21 kl. 12.47.05

Trends Modeling in Conzilla: http://www.conzilla.org/people/amb/humanity-inc/layoutCM#7eaaca11583632040

Trends modeling

///////

Terms Modeling – Globalization, Globalizing processes and The Stock Market:

Skärmavbild 2020-03-21 kl. 12.47.41

Globalization in Conzilla: http://www.conzilla.org/people/amb/humanity-inc/layoutCM#c126b31157ea353aa8b3

Globalization

Globalizing processes in Conzilla: http://www.conzilla.org/people/amb/layout/contextmap#3b2a750a121d8e69594

Globalizing processes

The Stock Market in Conzilla: http://www.conzilla.org/people/amb/layout/contextmap#-182d208411d950e3a84

The Stock Market - and how it really functions

///////

Challenges Modeling – Fundamental Problems for Humanity:

Skärmavbild 2020-03-21 kl. 12.48.23

Fundamental Problems for Humanity in Conzilla: http://www.conzilla.org/people/amb/humanity-inc/layoutCM#7eaaca11583694f6f

Fundamental problems for humanity

Knowledge Negotiations
Disagreement Management
Collectigence

///////

Threats to the survival of humanity – and strategies to counteract them:

Skärmavbild 2020-03-21 kl. 12.49.15

Threats to the survival of humanity in Conzilla: http://www.conzilla.org/people/amb/humanity-inc/layout/contextmap#3624493c11c88c988e91c2d

Threats to the survival of humanity

The Middle East
The Semantic Slide Rule
Permission to Steal – Revealing the Roots of Corporate Scandal
• Feeding the Greed
• Large Bureaucracies

///////

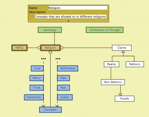
Religious Interoperability Modeling:

Skärmavbild 2020-03-21 kl. 12.52.48

Religious Interoperability Modeling in Conzilla: http://www.conzilla.org/people/amb/religion/layoutCM#77e8ce1135e14f936

Religions modeling

Disagreement Management
• Collectigence

///////

Values Modeling:

Skärmavbild 2020-03-21 kl. 12.53.50

Values modeling in Conzilla: urn:path:/se/kth/cid/KnowledgeManifold/Ethics/concept_map1

Taxonomy of value types

Ethical E-Commerce
Artificial Ethics
Socially Responsible Algebra
Digital Bolshevism
Permission to Steal – Revealing the Roots of Corporate Scandal
The Corporation
The Stock Market

///////

Governance Modeling:

Skärmavbild 2020-03-21 kl. 12.54.34

The Cracy-ontology model in Conzilla: http://www.conzilla.org/people/amb/politics/presentation/CM#76358a113b9b34bf3

Cracy-ontology

From Emotional Opiniocracy To Reasonable Visionocracy

///////

Ideologies Modeling:

Skärmavbild 2020-03-21 kl. 12.55.29

Ideologies Modeling in Conzilla: http://www.conzilla.org/people/amb/politics/presentation/CM#cbbdf310ac7b5259a5b3

Ideologies modeling

The Corporation
The Stock Market

///////

Systems Modeling:

Skärmavbild 2020-03-21 kl. 12.56.05

Systems Modeling in Conzilla: http://org/conzilla/people/amb/systems-modeling/CM#e919f51133f838881245

Systemic patterns

Systems Modeling

///////

Science & Technology Modeling – Shifting the Burden to Science and Technology:

Skärmavbild 2020-03-21 kl. 12.56.39

Shifting the Burden to Science and Technology
in Conzilla: http://org/conzilla/people/amb/systems-modeling/CM#ea002411513405351

Shifting the burden to science and technology

Shifting the Burden to Science and Technology

///////

Robinson Rescue Modeling – The Small-Mart Revolution:

Skärmavbild 2020-03-21 kl. 12.57.52

The Small-Mart Revolution in Conzilla: http://www.conzilla.org/people/amb/humanity-inc/layout/contextmap#-210ea64811c80d34cbf19fe

The Small-Mart revolution

The Small-Mart Revolution

///////

Globally Relevant Modeling – The Big Switch and The Stock Market:

Skärmavbild 2020-03-21 kl. 12.58.57

The Big Switch in Conzilla: http://www.conzilla.org/people/amb/humanity-inc/layoutCM#dee1b4118b9ad5f52

The Big Switch

The Stock Market in Conzilla: http://www.conzilla.org/people/amb/layout/contextmap#-182d208411d950e3a84

The Stock Market - and how it really functions

The Stock Market

///////

Learning Modeling – The Learn-Err Model:

Skärmavbild 2020-03-21 kl. 13.00.11

The Learn-Err Model in Conzilla: http://www.conzilla.org/people/amb/KLM/layoutCM#76358a114f8c2bbb5cbe

The Learn-Err model

The Learn-Err Model
The Learner Cockpit

///////

Organizational Modeling – The Learning Organization:

Skärmavbild 2020-03-21 kl. 13.00.47

The Learning Organization
in Conzilla: http://org/conzilla/people/amb/systems-modeling/CM#43ffed113a281acc7

Disciplines of the Learning Organization

• The Learning Organization

///////

Resources Modeling – The Magnetic Gloconomy:

Skärmavbild 2020-03-21 kl. 13.01.56

The Magnetic Gloconomy in Conzilla: http://www.conzilla.org/people/amb/layout/contextmap#1249e08d11e870ed3b6

The Magnetic Gloconomy

///////

Meta-Mathematical Modeling – Create and Apply Mathematics:

Conzilla:
http://www.conzilla.org/people/amb/mathematics/CM#a04cf8117136c3c99

Skärmavbild 2020-03-21 kl. 13.02.31

What is Mathematics?
Mathematics is Representation
The Mathematical Explainatorium
Learning Object Repository

///////

Theory U – Exploring Profound Change in People, Organizations and Society:

Skärmavbild 2020-03-21 kl. 13.03.18

Theory U in Conzilla: http://www.conzilla.org/people/amb/KLM/layoutCM#18efc01151cce046d

The U-movement

Theory U

///////

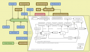
Sustainability Modeling – The Economic Partial Process:

Skärmavbild 2020-03-21 kl. 15.37.11

The Economic Partial Process in Conzilla: http://www.conzilla.org/people/amb/layout/contextmap#91b4b3013bd198aa45

The economic partial process

The Economic Partial Process
The Stock Market
Global Warming

///////

Gender Modeling:

Skärmavbild 2020-03-21 kl. 15.41.13

Gender Modeling in Conzilla: http://www.conzilla.org/people/amb/gender/layoutCM#b89c061139b60fb95

Skärmavbild 2020-03-21 kl. 15.44.38

Gender Transformations
• Penetrating the Glass Ceiling

///////

Biological Gender Modeling:

Biological Gender Modeling in Conzilla: http://www.conzilla.org/people/amb/gender/layoutCM#b89c061139b670cfb

Many-childrened and few-childrened

///////

Representing as cis or trans:

Representing as cis or trans

///////

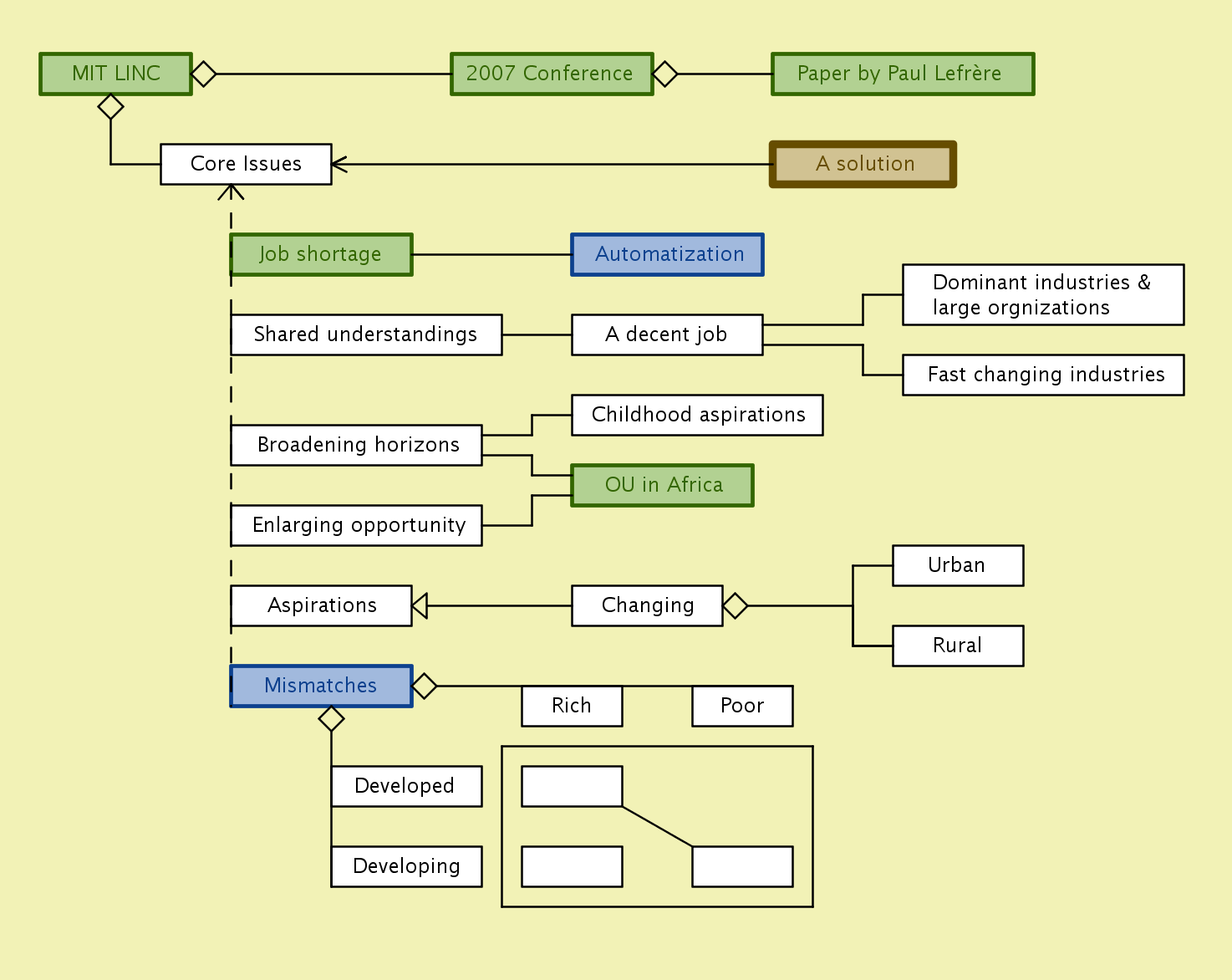
MIT-LINC – Core issues:

Conzilla: http://www.conzilla.org/people/amb/LINC/layoutCM#c01f1c115c1c09641

MIT-LINC Core issues

///////
///////

Call -Security30H2020-SU-SEC-2018-2019-2020

This Call deals with R&D and innovation towards establishing disaster-resilient societies, fighting against crime and terrorism, and improving border and external security. When a topic has eligibility and admissibility conditions which require the active involvement of specific entities (e.g.: ‘3 Law Enforcement Agencies (LEA) from at least 3 different EU or Associated countries’), this means that these entities have to be participants and should be directly involved in the carrying out of the tasks foreseen in the grant.

When a reference is made to “practitioners”, the text refers to someone who is qualified or registered to practice a particular occupation, profession in the field of security or civil protection. Applicants should identify clearly which members of the consortium they consider “practitioners” in the specific context of their proposal, and to include a clear description of their respective role and added-value as practitioners in section 4.3 of proposal part B4-6. Whereas activities will have an exclusive focus on civil applications, coordination with the activities of the European Defence Agency (EDA) may be considered with possible synergies being established with projects funded by the EDA programmes. The complementarity of such synergies should be described comprehensively.

On-going cooperation should be taken into account. Only an explicit and firm commitment from EDA-funded projects to contribute to a project may positively impact the evaluation of a proposal submitted under this work programme part. In this Call, “standards” and “standardisation” are used in a broad sense, except where they are specifically referred to as “European standards” or “European standardisation”.

For grants awarded under these topics for Innovation Action and/or Research and Innovation Action, under the 2019-2020 calls, the Commission or Agency may object to a transfer of ownership or the exclusive licensing of results to a third party established in a third country not associated to Horizon 2020. The respective option of Article 30.3 of the Model Grant Agreement will be applied.

All topics in this work programme part will be subject to security scrutiny. Disaster-Resilient Societies Securing itself against, and being prepared for, disasters is one of the central elements of the functioning of any society.

There are hardly any societal functions which are not to some extent exposed to natural or man-made disasters and related resilience and security issues. The Commission reserves the possibility under this call to exclude a specific project from the delegation to the REA if it appears that that project would necessarily have a close link to the development of EU policies in the field of security.
http://eda.europa.eu/what-we-do/eda-priorities/research-technology

Part 14 – Page 34 of 109

Horizon 2020 -Work Programme 2018-2020 Secure societies -Protecting freedom and security of Europe and its citizens

The aim of this section is to advance innovation in the society at large, and among first responders (as acknowledged within the International Forum to Advance First Responder Innovation in which the Commission has decided to participate) to reduce the loss of human life and to reduce environmental, economic and material damage from natural and man-made disasters, including from climate-related weather events, earthquakes and volcanic events, space weather events, industrial disasters, crime and terrorism threats.

Proposals are invited against the following topic(s):SU-DRS01-2018-2019-2020:
Human factors, and social, societal, and organisational aspects for disaster-resilient societiesSpecific Challenge: The resilience of societies heavily depends on how their citizens behave individually or collectively, and how governments and civil society organisations design and implement policies for mitigating risks, preparing for, reacting to, overcoming, and learning from disasters.

The spread of new technologies and media are inducing dramatic changes in how individuals and communities behave, and they are affecting societies in unpredictable ways. Building the resilience of society and citizens requires a better understanding and implementation of these new technologies, media and tools, and their capacity to raise disaster risk awareness, to improve citizen understanding of risks, to build a culture of risks in society, to enable an effective response from affected populations, to improve functional organisation in most fragile and vulnerable environments, and to increase the resilience of health services, social services, education, and governance, in line with target (d) of the Sendai Framework on critical infrastructure and disruption of basic services.

Scope: Proposals are invited to address related research and innovation issues, in particular: Recent disasters related either to natural causes (including climate-related hazards) or to terrorist attacks have shown gaps in the level of preparedness of European society for disasters, and therefore highlighted the importance of increasing risk awareness, and hence resilience among people and decision-makers in Europe. There is much that can be learned from certain countries with a high level of risk of natural disasters (e.g. Japan with high-levels of risks of earthquakes, volcanic events, and tsunamis) and where risk awareness is high. Research is required with a view to how cultural changes among individuals, business managers, government officials, and communities can create a resilient society in Europe, in line withthe Sendai Framework for Disaster Risk Reduction.

Over the past few years several ways to exploit social media and other crowd-sourced data in emergency situations have been studied, and some put in place, but their impacts are not well known. Research isneeded to assess such practices for different disaster scenarios (natural hazards, industrial disasters, terrorist threats) involving different actors, including first responders, city authorities and citizens. Research should analyse both the positive and negative roles of social media and crowd-sourced data in crisis situations. For instance in the wake of a terror attack or natural disaster they offer a quick and easy way to relieve friends

http://www.internationalresponderforum.org/

Part 14 – Page 35 of 109

Horizon 2020 – Work Programme 2018-2020 Secure societies – Protecting freedom and security of Europe and its citizens

and family from worry (where networks are not down), and they generate valuable information about the affected area in the first moments after a disaster; they have been used to spread early warnings and important safety information. However, social media may also be used to spread false statements and to overstate threats, so the validation processes of information should also be addressed.

Social media itself is reliant upon the functioning of critical infrastructure such as phone networks and may not always be available. Research should also address solutions for communication between first responders and the victims and citizens in the affected area.

Research on risk awareness should encompass the whole of the disaster management cycle, from prevention (e.g. through education) and preparedness (knowing how to react), emergency management (collaboration and communication before and during an event), response (empowering citizens to act efficiently by themselves according to more effective practices and following established guidelines), and recovery (knowledge to build back better).

Researchers should take into account tangible and intangible cultural heritage, traditional know-how, land use, construction technologies, and other local knowledge which is a valuable source of information for the local communities and can help prevent the creation of new risks, to reduce existing risks, to prepare for and to respond to disasters and to build back better.

Sub-issues to be addressed are diversity in risk perception (as a result of e.g. geography (within Europe), attitudes, institutional and social trust, gender and socio-economic contexts), in vulnerabilities and in understanding responses to crises in order to propose new approaches and strategies for community awareness, for leadership, and for crisis readiness and management with a particular emphasis on the use of new technologies.

For achieving disaster-resilient societies that cope with disasters and build back better, the research community needs to transfer research outputs in an appropriate manner to meet citizen expectations given the current levels of risk acceptance, risk awareness, and involvement of civil society organisations in a mediating role.

Civil society organisations, first responders, (national, regional, local, and city) authorities are invited to propose strategies, processes, and methods to enable citizens better to access research results related to disaster resilience, and to prepare the ground for exercises involving citizens. These strategies, processes, and methods should be tested with citizens and communities representative of European diversity and for different types of disaster, in particular with regards to citizens’ individual capacities and their involvement in checking and validating proposed tools, technologies and processes for disaster management.

Studies will assess the value of raising awareness about relevant research among citizens and communities. Proposals should be submitted by consortia involving relevant security practitioners and civil society organisations. Research should contribute to the understanding of society’s awareness to risks in Europe in order to provide recommendations for the development of a culture of improved preparedness, adaptability, and resilience to risks, including the use of social media

Part 14 – Page 36 of 109

Horizon 2020 -Work Programme 2018-2020 Secure societies -Protecting freedom and security of Europe and its citizens

and crowd-sourced data, and the involvement of the citizens in the investigations and possible validation of tools and methods. In line with the objectives of the Union’s strategy for international cooperation in research and innovation (COM(2012)497), international cooperation according to the current rules of participation is encouraged (but not mandatory).

The Commission considers that proposals requesting a contribution from the EU of about EUR 5 million would allow this specific challenge to be addressed appropriately through multidisciplinary projects confronting different schools of thoughts. Nonetheless, this does not preclude submission and selection of proposals requesting other amounts.

Expected Impact: As a result of this action, Member States and Regional authorities as well as City and Metropolitan authorities should benefit from recommendations and tools aimed at improving the adaptability and preparedness of societies to different disaster risks, including:

Comparative analysis of the European diversity in terms of risk-perception amongst citizens, and of vulnerabilities;

Comparative analysis of different approaches to adapt to, and be prepared for risks in different countries (both within and outside the European Union), and among communities in precarious socio-economic conditions;

Advances through the cross-fertilisation of concepts resulting from the collision of different ways of thinking and of different approaches developed by various partners in the proposals;

Identification of existing tools and guidelines for an improved prevention (including risk understanding and communication), preparedness (including training involving citizens), alert systems and their recognition by citizens, responses using citizen’s competencies and local knowledge, and recovery;

Improved information exchanges among different actors involved, including first responders, local authorities, schools, and citizen representatives;

Field-validation of different approaches related to different disaster risks involving the above actors, in representative urban and non-urban environments, including in areas where precarious socio-economic conditions prevail;

Intensive sharing, among communities, of good practices and of learnings resulting from citizen-scientist interaction;

A consolidated, common European understanding of disaster resilience.

Type of Action: Research and Innovation action.
The conditions related to this topic are provided at the end of this call and in the General Annexes.

/////// Gathering components for a proposal below:

//////////////////////////////////////////////////

///////

How to build stable abstractions in unstable times
The Universal Knowledge Evolution Process
Foresight and Hindsight Process Manager
Category Theory
• A Categorical Manifesto
Limits and Colimits
Functor Categories
Adjoint Functors
• The Human Category
Negozilla
• Collectigence
The Semantic Slide Rule
Knowledge Negotiations
The Universal Discourse
• Disagreement Management
From Emotional Opiniocracy to Reasonable Visionocracy
MATCH (MAthematical Transformations for Cultural Heritage)
CHARGE (Cultural Heritage Asynchronous Research Grid Environment)
Asynchronous Public Service
• Naeve, A. (2001) The Knowledge Manifold – an educational architecture that Supports Inquiry-Based Customizable Forms of E-learning

///////

From document-centric to graph-centric annotations

The Universal Discourse (at the KMR web site)

///////

• Naeve, A., (2011) A Modeling Primary on Communicative Modeling and Disagreement Management. TEL-Map Deliverable D1.1, January 2011.
• Naeve, A., et al., (2011) Roadmapping Community Management Through Electronic Portfolios, TEL-Map Deliverable D2.1, Apr. 2011.
• Naeve, A., (2013) Communicative Modeling of Cultural Transmission and Evolution using Abstract Holographic Cognition, TripleC Journal on Cognition, Communication and Cooperation, Vol 11 (No 1).
• Naeve, A. (2001a), The Knowledge Manifold – an educational architecture that Supports Inquiry-Based Customizable Forms of E-learning (PDF), Proceedings of the 2nd European Web-based Learning Environments Conference (WBLE 2001), Lund, Sweden, October 24-26, 2001.
• Naeve, A. (2001b) The Concept Browser – a new form of Knowledge Management Tool (PDF), by Ambjörn Naeve, (2001b), Proceedings of the 2:nd European Web-based Learning Environments Conference (WBLE 2001), Lund, Sweden, October 24-26, 2001.
• Palmér, M., Naeve, A. (2005), Conzilla – a Conceptual Interface to the Semantic Web, Invited paper at the 13:th International Conference on Conceptual Structures, Kassel, July 18-22, 2005.

• Naeve, A., Sicilia, M-A., (2008) Learning processes and processing learning: From Organizational Needs to Learning Designs, Journal of Knowledge Management, Special Issue on Competencies Management, Vol 12, No. 6, pp. 5-14, December 2008.
• Naeve, A., (2010) Opportunistic (L)earning in the Mobile Knowledge Society, IJMBL, 2(4), 2010, Special Issue on Mobile Learning in the Context of Transformation.
• Naeve, A., (2001) The Knowledge Manifold – an educational architecture that Supports Inquiry-Based Customizable Forms of E-learning
///////

The TELL ME Innovation Cycle 1:

The TELL-ME innovation cycle-1

The TELL ME Innovation Cycle 2:

The TELL-ME innovation cycle-2

///////

Physically and mentally augmented senses

Physically and Mentally Augmented Senses

///////

The React –> Preact –> Act loop:

The React  Preact  Act loop

///////

Functorial and non-functorial patterns:

Functorial and non-functorial patterns

///////

Functorial mapping between two knowlecules

Functorial mapping between two knowlecules

///////

What we agree on and what we obey:

What we agree on and what we obey

///////

We as the limit and colimit of Me and You:

We as limit and colimit of Me and You

///////

The Conzilloscope

Conzilloscope-1

Conzilloscope-2

Conzilloscope-3

///////

Read-Write interaction loop:

Read-Write interaction loop

///////

A difference that makes a difference:

A difference that makes a difference

///////

How a difference makes a difference:

PrePatterns ---> NowPatterns ---> PostPatterns

• BioEntropy

///////

Town 1:

Town 1

///////

Local, Lobal, Glocal, Global Collaboraton Agencies:

Local-lobal-glocal-global-limits-and-colimits

///////

Monitoring and connecting information flows by knowledge tentacles:

Monitoring and connecting by knowledge tentacles

///////

Leave a Reply

Your email address will not be published. Required fields are marked *