This page is a sub-page of our page on Potential Projects.
///////
Related KMR pages:
///////
Other related sources of information:
In Swedish:
• Kan du hjälpa dina barn med matten?
///////
Övergripande mål:
Ökad genomströmning genom svårighetskartläggning
och didaktiska flaskhalsinterventioner
1. Metod: Hjälpa den individuella studenten att:
A. identifiera vad studenten inte kan (av det studenten borde ha kunnat) sedan tidigare (genom “bakåtgapsmodellering“) och (genom både f2f-möten och online-möten) föreslå anpassade interaktiva “rekapituleringsövningar”.
B. identifiera vad som känns besvärligt/omöjligt under pågående kurs/avslutad icke-godkänd kurs och förslå åtgärder för att studenten ska kunna klara kursen (= klara tentan) nästa gång.
2. Process: Berättelseförstärkning genom interaktivering och kunskapsaggregering.
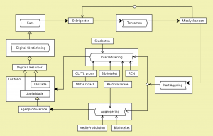
A: Kartläggning:
• Vad fattas sedan tidigare? (Det finns diagnostiska test som kan visa på gap bakåt)
• Vilka avsnitt är svårast att klara av (= har mest misslyckanden på tentorna)?
• Hur undervisar vi om dessa svåra avsnitt?
• Vilket material används?
• Hur är begreppen relaterade till varandra i olika kurser?
(Se kursmodell av Envariabel för Bio och K nedan)
B: Didaktiska flaskhalsinterventioner:
1. Förbättring av det problematiska materialet genom ”länkning” till alternativa förklaringar i olika nätbaserade lärmiljöer som t.ex. YouTube.
2. Kunskapsaggregering, dvs inspelning, efterhandsbearbetning och inlänkning av instruktiva lärupplevelser, är även här av avgörande betydelse för att kunna förändra och förbättra materialet.
3. Interaktivering av problematiska figurer: Ett omvittnat problematiskt moment vid studiet av matematik är den traditionella (och ibland mycket ”läsar-ovänliga”) relationen mellan figurerna (= de grafiska illustrationerna) och den flödande texten i en typisk kursbok. Den förklarande figuren, som ofta illustrerar någon form av dynamiskt samband eller förlopp, är inte bara fix och statisk utan befinner sig ofta även på fel sida i boken i förhållande till den beskrivande texten, vilket leder till ett ständigt bläddrande fram och tillbaka i boken när man försöker följa textens resonemang kring de olika figurerna.
Genom att tillämpa överlagringsteknik från s.k. augmented reality kan figurerna kopplas till interaktiva program som ”blåser liv” i formlerna – med hjälp av interaktiva matematikprogram som t.ex. The Graphing Calculator – och möjliggör erfarenhetsbaserade kognitiva feedbackloopar med stor lärandepotential och insiktskraft. I samarbete med t.ex CL/TL programmen, MatteCoach, ARC och RCN kan biblioteket erbjuda en personaliserad interaktiveringstjänst av problematiska figurer – liksom även av andra problematiska avsnitt – i kurslitteraturen.
///////
Matteplåster modell i Conzilla:

Mattekurser som processmodeller:
Matematik för Bio och K (Kursmodell 2007):
Gunnar Johnsson och Ambjörn Naeve i Matriks projektet)
///////
• Math Rehab
• What is Mathematics?
• Mathematics is Representation
• Learning Object Repository
////////
• Algebra
///////
• Some basic algebraic concepts
Expected challenges to understanding:
• Relations
• Group, Ring, Field, Module, Vector Space
• Rings of Polynomials
• Disambiguating plus
///////
Expected challenges to understanding:
• Linear Transformations
• Vectors and their Coordinates in different Bases
• Eigenvalues and Eigenvectors
• Diagonalization of Quadrics
///////
• Calculus
///////
• Calculus of One Real Variable
Expected challenges to understanding:
• Taylor Expansion
• The Chain Rule
• Integration
• Fourier Series
///////
• Calculus of Several Real Variables
Expected challenges to understanding:
• Gradients
• Taylor Expansion
• The Chain Rule
• Different Coordinate Systems
///////
• Calculus of One Complex Variable
Expected challenges to understanding:
• Conformal Mapping
• Inversion
• Möbius Transformations
• Steiner Circles (and the Circle of Appollonius)
• Stereographic Projection
///////
• Geometry
• Metric Geometry
• Euclidean Geometry
• Geometric Shapes
///////
Expected challenges to understanding:
• Conics
• Evolutes and Involutes
///////
• Surfaces
Expected challenges to understanding:
///////
