This page is a sub-page of our page on Business Algebra.
///////
Related KMR-pages:
• Humanity Inc.
• Artifical Ethics
• Socially Responsible Algebra
• ECIMF: Electronic Commerce Integration Meta Framework
///////
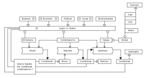
Mix, Match, and Optimize (MMO) as an enhanced Service
The generic MMO model
This model shows the three processes Mixify, Matchify, and Optimize, and their respective outputs: Conditional Mixes, Conditional Matches and Conditional Optimality.
The conditions indicated by the adjective “conditional” represent the different types of logics that frame the MMO process under consideration. The generic MMO model considers five different types: Business Logics, Economic Logics, Political Logics, Social Logics, and Environmental Logics.
The performance of MMO as a Service (MMOaaS) is enhanced by supporting different forms of semantic connectivity through LOD (Linkable Open Data) and opportunistic collaboration through BYOBI (= Bring Your Own Business Intelligence). This goes beyond the BYOD (= Bring Your Own Device) approach discussed in e.g., (TMforum, 2013).
Recursively applied MMO
Here is an example of how MMO can be applied recursively
over any type of structure that can be expressed as a recursive aggregate:
Type Optimal = {Optimum, Conditions} ;
Optimal mmo(Module module) {
Optimal optimum_with_conditions ;
IntraOptimals intraOptima_with_conditions ;
for (intraModule in IntraModules) do
{ Type IntraOptimal = {IntraOptimum, IntraConditions} ;
IntraOptimal intraOptimum_with_conditions ;
intraOptimum_with_conditions = mmo(intraModule) ;
intraOptima_with_conditions
+= intraOptimum _with_conditions ;
}
Optimal optimum_with_conditions ;
optimum_with_conditions = optimize(intraOptima_with_conditions) ;
return optimum_with_conditions ;
}
As seen in the generic MMO model, a major challenge of the Recursive MMO is to handle the conditional combinatorics, i.e., the combinatorics of the relationships that constrain the Options that are available for the Mixify process.
The interactions between conditions at different levels has to be supported, in order to avoid suboptimizations based on not being aware of the surrounding contexts. This challenge can be handled by using the formal chain rule, which can capture and represent such multi-level, conditional dependencies.
More on this can be found at our pages on Knowledge Algebra (KA), and Business Algebra (BA) which is the application of KA to the business domain.
Optimizing with respect to a Human Values Model
As seen in the generic MMO model, optimization is always carried out with respect to an underlying Human Values Model. It is important to make this Value Model as explicit as possible, because the value models of e.g., the linear (throw-away) economy and the circular (re-use) economy are fundamentally different.
Enriching the economy by expanding the value model
/////// Quote from (Naeve, 2005):
This figure shows a Conzilla map called “Taxonomy of value types, which was created in 2001 in connection with a project proposal called Ethical E-Commerce (E2C) that we were discussing with one of our industry partners, but which, for various reasons, was not realized at the time.
The aim was to make use of the Human Semantic Web as a collaborative modeling environment and try to set up a Conzilla-based ‘ba’ for capturing as many as possible of the different value-types that are important to some of the stakeholders in our global future – including individuals, communities and organizations on the national and international level.
Then these stakeholders would create “stakeholder-specific value-profiles” for different projects – each value-profile marked (“meta-tagged”) with information on the stakeholder(s) that created it.
The E2C project could be sub-titled: enriching the economy by expanding the value model – stakeholder-specific value profiling as a mediator of market exchange. The specific idea was to let the operator (= market-maker) of a so-called “market hub” (= electronic market place) announce that a certain percentage (say 1 %) of the turnover of the hub would be directed to a project that the customer would be free to choose for her/himself.
The system (based on Conzilla) would provide a menu of possible choices – and each project would be equipped with a set of value profiles issued by different organizations, whose relevant metadata would be available from an inspection of the value-profile itself.
/////// End of quote from (Naeve, 2005)
References:


We are a group of volunteers and opening a new scheme in our community. Your website provided us with valuable info to work on. You have done a formidable job and our whole community will be thankful to you.
You should take part in a contest for one of the greatest websites on the net. I am going to recommend this web site!