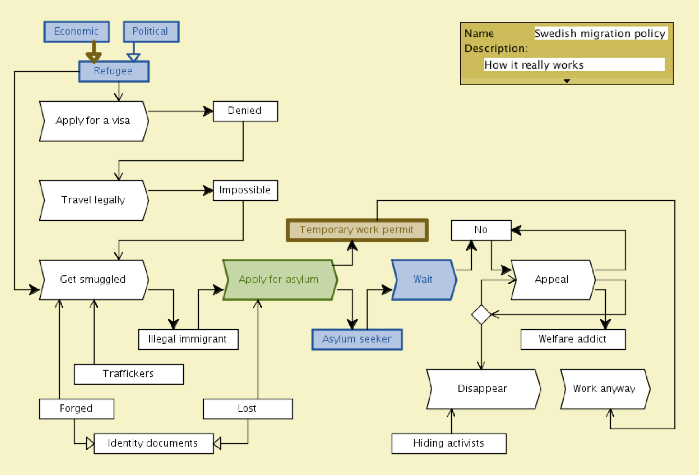
Swedish Migration Policy

This page is a sub-page of our page on Political Modeling.

///////

Swedish Migration Policy 1:

Swedish Migration Policy 1

Swedish Migration Policy 2:

Swedish Migration Policy 2

Swedish Migration Policy 3:

Swedish Migration Policy 3

Swedish Migration Policy 4:

Swedish Migration Policy 4

Leave a Reply

Your email address will not be published. Required fields are marked *