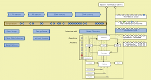
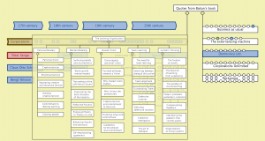
The Conzilla model screenshotted below is based on the book
The Corporation – The Pathological Pursuit of Profit and Power
by Joel Bakan, 2005 (2004), Constable, London, ISBN 1-84529-174-3.
///////
This page is a sub-page of our page on Provocative Modeling.
///////
Business as usual
The externalizing machine
Democracy Ltd.
Corporations Unlimited
///// TOM 57 sedan fortsättning i mappen Corporation-2
Reckoning
///////
Question 1:
Bakan interviews Chomsky (Question 1):

Bakan interviews Chomsky (Question 1 Answer 1):

Bakan interviews Chomsky (Question 1 Answer 2):

Bakan interviews Chomsky (Question 1 Answer 3):

Bakan interviews Chomsky (Question 1 Answer 4):

Bakan interviews Chomsky (Question 1 Answer 5):

Bakan interviews Chomsky (Question 1 Answer 6):
Bakan connection (Question 1 Answer 6):

Bakan interviews Chomsky (Question 1 Answer 7):
Question 2:
Bakan interviews Chomsky (Question 2):

Bakan interviews Chomsky (Question 2 Answer 1):

Bakan interviews Chomsky (Question 2 Answer 2):

Bakan interviews Chomsky (Question 2 Answer 3):
Bakan connection (Question 2 Answer 3):

Bakan interviews Chomsky (Question 2 Answer 4):
Bakan connection (Question 2 Answer 4):

Bakan interviews Chomsky (Question 2 Answer 5):
Bakan connection (Question 2 Answer 5):

Bakan interviews Chomsky (Question 2 Answer 6):
Bakan connection (Question 2 Answer 6):

Question 3:
Bakan interviews Chomsky (Question 3):

Bakan interviews Chomsky (Question 3 Answer 1):

Bakan interviews Chomsky (Question 3 Answer 2):

Bakan interviews Chomsky (Question 3 Answer 3):

Bakan interviews Chomsky (Question 3 Answer 4):

Bakan interviews Chomsky (Question 3 Answer 5):

Bakan interviews Chomsky (Question 3 Answer 6):

Question 4:
Bakan interviews Chomsky (Question 4):

Bakan interviews Chomsky (Question 4 Answer 1):

Bakan interviews Chomsky (Question 4 Answer 2):

Question 5:
Bakan interviews Chomsky (Question 5):

Bakan interviews Chomsky (Question 5 Answer 1):

Bakan interviews Chomsky (Question 5 Answer 2):

Bakan interviews Chomsky (Question 5 Answer 3):

Bakan interviews Chomsky (Question 5 Answer 4):

Question 6:
Bakan interviews Chomsky (Question 6):

Bakan interviews Chomsky (Question 6 Answer 1):

Bakan interviews Chomsky (Question 6 Answer 2):

Bakan interviews Chomsky (Question 6 Answer 3):

Bakan interviews Chomsky (Question 6 Answer 4):

Bakan interviews Chomsky (Question 6 Answer 5):

Bakan interviews Chomsky (Question 6 Answer 6):

///////
The Corporation: connections to other maps:
Bakan connection (Democracy Ltd.):

Bakan connection (Business as Usual):

/////





































































































