This page is a sub-page of the page on our European Projects.
///////
The sub-pages of this page are:
• TEL-Map Deliverables
• TEL-Mapping
///////
TEL-Map is an EU IST FP7 support action that is concerned with future gazing for Technology Enhanced Learning (TEL)… We are dedicated to co-exploring new forms of learning and what roles technology will play in the future. In collaboration with all interested stakeholders in TEL, we will build together the tools and the understanding needed to create …Roadmaps to future Learning Landscapes.
TEL-Map objectives:
Overarching aim: To help establish a world-leading position for European TEL by improving the quality of learning, while exploring ways via Roadmaps to reach this objective in effective and efficient ways.
TEL it like it is: Discover the impact that has already been made by completed TEL projects. Reveal their uptake and use, and highlight the results. Discover the forces enhancing or blocking uptake and use of TEL.
Ways of working: We will establish a common platform that enables an ongoing dialogue, and together with a wide range of stakeholders in TEL we will explore desired futures, analyse gaps and build roadmaps to help stakeholders articulate these futures and move forward.
TEL-Map methodologies:
TEL-Map will create methodologies and provide tools to make it easy for TEL projects and other TEL stakeholders to draw maps of present and future states, develop roadmaps share relevant emerging knowledge and highlight agreements and disagreements.
TEL-Map tools:
• The TEL-Map Confolio
• Relevant background information
• Ideas under discussion
• International Corner
• Modeling
Mind the Map: Building foresight capacity:
We will map, compare and make sense of key emerging research and technology developments and their novel uses impacting on the Roadmaps and desired futures of TEL stakeholders. What are the strong and weak signals? What are the knowledge gaps? What are the major different visions for the future? We will build a platform for collaborative Roadmapping, which enables transparent assessment of TEL by different stakeholder groups, using different approaches, different starting points, different interests and motives thus providing multidimensional views of stakeholders’ visions of the future and alternative ways to reach them. We will work with TEL stakeholders to help them create and dynamically update their roadmaps and coordinate their development activities.
Global visibility:
Through TEL-Map you will be able to contribute to the success of EU investments in technology enhanced learning. A greater uptake of new ideas, global visibility and impact will result from the Awareness-raising and Global Leadership campaign, as well as from the Mapping and Roadmapping strand of the project. Via the TEL-Map portal we will provide a single point of access to sources of information for European TEL, capturing, externalizing, aggregating and contrasting the views of different TEL stakeholder communities.
Pan European Observatory for Innovation:
The ultimate goal of TEL is innovation leading to new forms of learning. TEL-Map will establish a pan-European TEL Observatory that functions as an alerting system for innovation, scanning for relevant emerging trends and events, empowering all engaged in TEL to build a multidimensional understanding of the crossroads and choose their best way forward.
Why should you be involved?
• You will get access to Roadmapping tools. You will be able to create personal or institutional portfolios of TEL Roadmaps.
• You will increase the take-up and use of your project outcomes, working with us to discover potential adopters, their areas of work and the uses they have for TEL.
• You will meet leading European and international experts and you will have the opportunity to expose your work and views to a global audience.
• As a TEL producer you will be able to align your communication and dissemination strategy in order to match the interests and directions of the key adopters of your products.
• As a TEL adopter you will be part of an awareness-raising effort and be able to locate producers who share your views and priorities for TEL.
Impact over time:
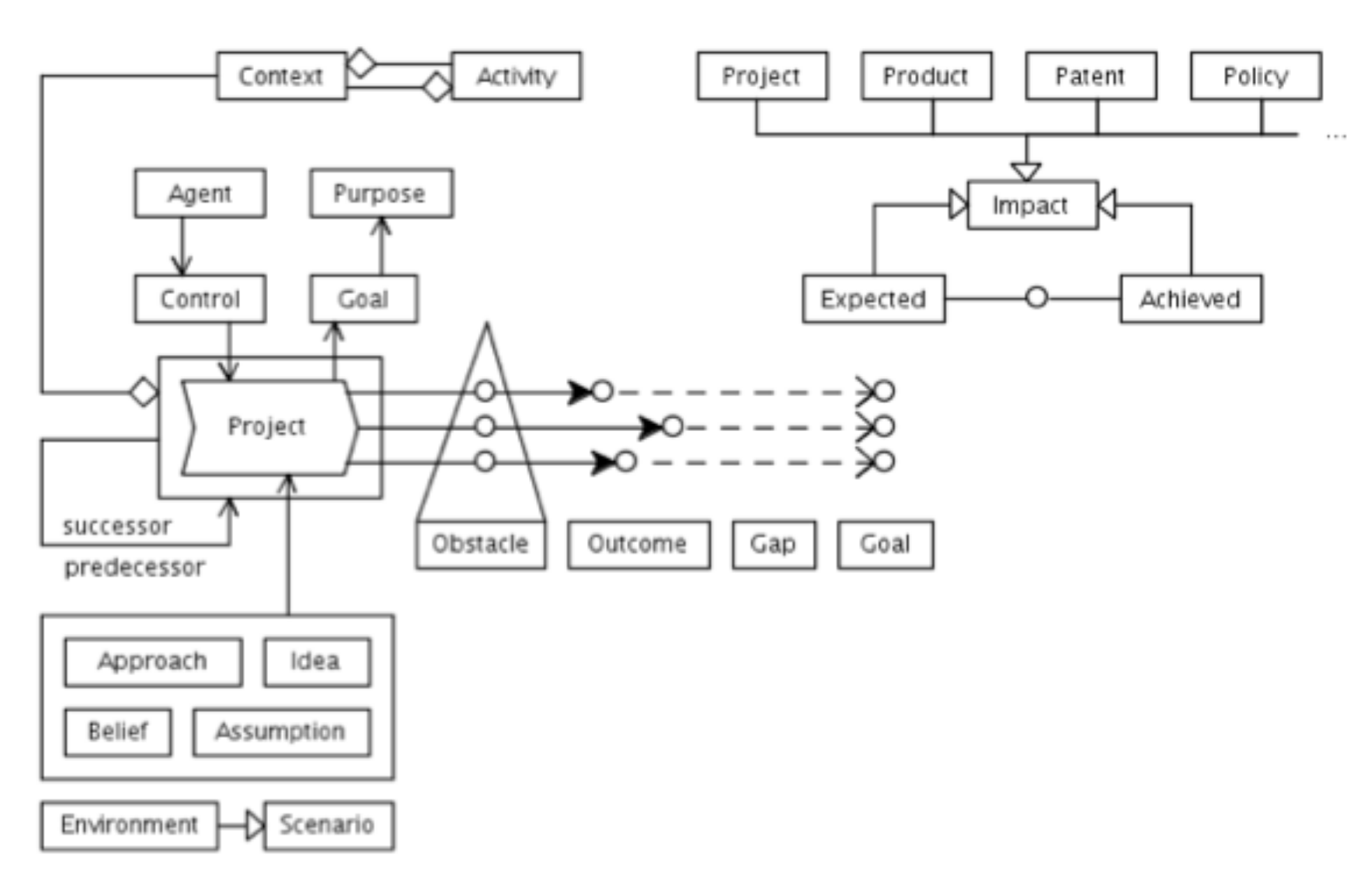
TEL-Map Template for Projects/Roadmaps:

/////
