This page is a sub-page of our page on Category Theory.
///////
The sub-pages of this page are:
• Algebraic Thought
• Semantic meta-network for communicative quality assurance
///////
Related KMR-pages:
///////
Other relevant sources of information:
• A legacy for living systems, Gregory Bateson as Precursor to Biosemiotics,
Springer, 2008.
• Semiotic Engineering
• Algebraic Semiotics, by Joseph Goguen
///////
Human Algebras:
• Norm-Critical Innovation Algebra
• Discourse Algebra
• Social Algebra
• Socially Responsible Algebra
• Social Calculus
• Knowledge Algebra
• Business Algebra
• Ethical E-Commerce
Matrix Algebras:
• Matrix Algebra
• Linear Algebra
• Projective Geometry
Polynomial Algebras:
• Some basic algebraic concepts
• Rings of Polynomials
• Disambiguating plus
Category Theory:
• Category Theory
• Algebraic Thought
///////
Other related sources of information:
///////
HumCat: The Human Category
1. The category of human beings
Starting point: Human thinking can be modeled as instantiations of thought patterns
A thought can be regarded as the a instantiation of a kind of blue-print that we will refer to as a thought pattern, a thought-schema, or sometimes just a schema when the context is unambiguous. This is very similar to how databases are constructed by specifying a database schema and then populating the database by instantiating this (abstract) schema with (concrete) entries of data items – as well as with relations between some of these – in accordance with the rules and constraints provided by the schema.
1.1. Human information
The complementary view to Shannon’s perspective is the the human perspective on communication, which has been taken by a number of scholars. It is best represented by the famous definition of information given by Gregory Bateson (1972): “(the elementary unit of) information is a difference that makes a difference”. Hence, the first difference is mapped into the mind of the agent and combined with the cognitive state of the agent into the second difference.
According to Wikipedia, a pattern, is “a regularity in the world, in human-made design, or in abstract ideas. As such, the elements of a pattern repeat in a predictable manner.” From this perspective, a thought pattern could be thought of as a collection of mental models with predictable relations between some of them.
If we think of a difference as a form of pattern, then Bateson’s definition translates into “information is a pattern (of elementary units) that creates another pattern”. Moreover, this creation is due to the presence of a third pattern, namely the pattern that represents the cognitive state of the agent involved. We will often refer to the latter type of pattern as a cognitive schema.
Hence, we can expand Bateson’s definition in the following way:
Information is a difference that makes a difference to me,
by allowing me to connect a pattern that is new to me
with the patterns that I know from before.
Category theory is a universal pattern language for mathematics that has been developed during the last 75 years. It is concerned (in increasing order of importance) with patterns, relations between patterns and relations between such relations.
Since knowledge is expressed in terms of patterns, we can say that in Bateson’s model of information, knowledge is developed and “makes a difference” by connecting patterns. In category theory such connections are created by the construction of limits and colimits.
///////
A difference that makes a difference:
///////
How a difference makes a difference:
///////
Interpreting objects through concepts:
///////
What we agree on and what we obey:
///////
We as the limit and colimit of Me and You:
///////
Perception-consciousness and Action-consciousness:
///////
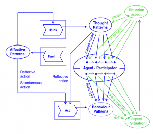
Input: thought patterns – Output: behavior patterns
///////
Uniquely determined experience and uniquely determined action:
///////
INput: model as perceived – Output: change as intended:
///////
Learning kicks in when some triangles do not commute:
///////
Better knowledge and better skills restore commutativity:
///////
Mental models – Ingrained behavior:
///////
Input: shared mental models- Output: shared ingrained behavior:
///////
Union and intersection of mental models and ingrained behavior:
///////
Unrepresented interrelation and action modes:
///////
[ Hom-O-Sapiens = Hom(Universe, Mind) ]
===========================================
[Mathematics is the study of all structures
that the human mind is able to perceive.
========================================
[Sense = Universe/Nonsense]
//////////////////////// Quotes from Poincaré:
Since half a century we have seen arise a crowd of bizarre functions which seem to try to resemble as little as possible the honest functions which serve some purpose….Nay more, from the logical point of view, it is these strange functions which are the most general….to-day they are invented expressly to put at fault the reasonings of our fathers….
— Henri Poincaré (1913)
Point set topology is a disease from which the human race will soon recover
Featured in: Henri Poincaré Quotes
///////
Consciousness is the projection Hom(Universe, Mind)
///////
Abductive pseudo-inverse
///////
Embedding Newton and restricting Einstein
///////
The cactus is a multidimensional plant
///////
Leviathan as the limit and colimit of his Subjects:
///////
Mental modeling:
///////
Interpreting an Object through a Model:
///////
Evolving a Cultural Reference Model:
///////
Physically and mentally augmented senses:
///////
Overview of Human Communication:
///////
Explicitly and tacitly supported communication loop:
///////
2-agent conversational knowlecule:
///////
Sharing explicit knowledge in a knowledge bundle:
///////
The React –> Preact –> Act loop:
///////
Monitoring and connecting information flows by knowledge tentacles:
///////
Functorial and non-functorial patterns:
///////
Functorial and non-functorial relations between energy theories:
///////
Henry supports Sally:
///////
Multi-level commutativity:
///////
Pullback of Thoughts, Feelings, and Beliefs:
///////
Read-Write interaction loop:
///////
A difference that makes a difference:
///////
How a difference makes a difference:
///////
\, {\mathbb 2}^{P_{rePatterns}} \, \stackrel {N_{owPatterns}} {\longrightarrow} \, {\mathbb 2}^{P_{ostPatterns}} \, \, {\mathbb 2}^{P_{rePats}} \, \stackrel {N_{owPats}} {\longrightarrow} \, {\mathbb 2}^{P_{ostPats}} \,• Expansion of Time into a Laurent series of moments
///////
Pullback from FunctorCategories Mind –> Cat:
///////
Looking through functor categories:
///////
Aware schema mappings:
///////
Unaware schema mappings:
///////
Read-write loop through glasses:
///////
Read-write loop with glasses and implicit templates:
///////
Anastomotic reticulum 1:
///////
Anastomotic reticulum 2:
///////
Read-write loop through anastomotic reticulum:
///////
• Divisibility Graph at Wolfram MathWorld.
Lattice of limits (= agreements) and colimits (= coherent actions):
///////
Dual glasses – limit and colimit for the fish system:
///////
///////
Concept improvement process:
///////
Intensive and extensive semantics:
///////
Rules ∆ Examples:
///////
Interpreting and expressing thoughts 1:
///////
Interpreting and expressing thoughts 2:
///////
Communicating through thought-graphs:
///////
Mapping a thought-square 1:
///////
Mapping a thought-square 2:
///////
Mapping a thought-square 3:
///////
Mapping a thought-square 4:
///////
Mapping a thought-square 5:
///////
Mapping a thought-square 6:
///////
The Conzilloscope
///////
Two cognitive agents modeling a situation in Me^3 + You^3:
///////
Two cognitive agents modeling a situation 2:
///////
Two cognitive agents modeling a situation 3:
///////
Two cognitive agents modeling a situation 4:
///////
Conscious and Sub-Conscious Communication:
///////
Communication model for Human Atolls:
///////
Me^3 and You^3:
///////
SECI-based Intra/Inter Communication model:
///////
SECI-based Intra/Inter Communication model of type Me^2 <=> You^2:
//////
Consciousness is a mathematical pattern (Max Tegmark at TEDxCambridge 2014):
//////








































































